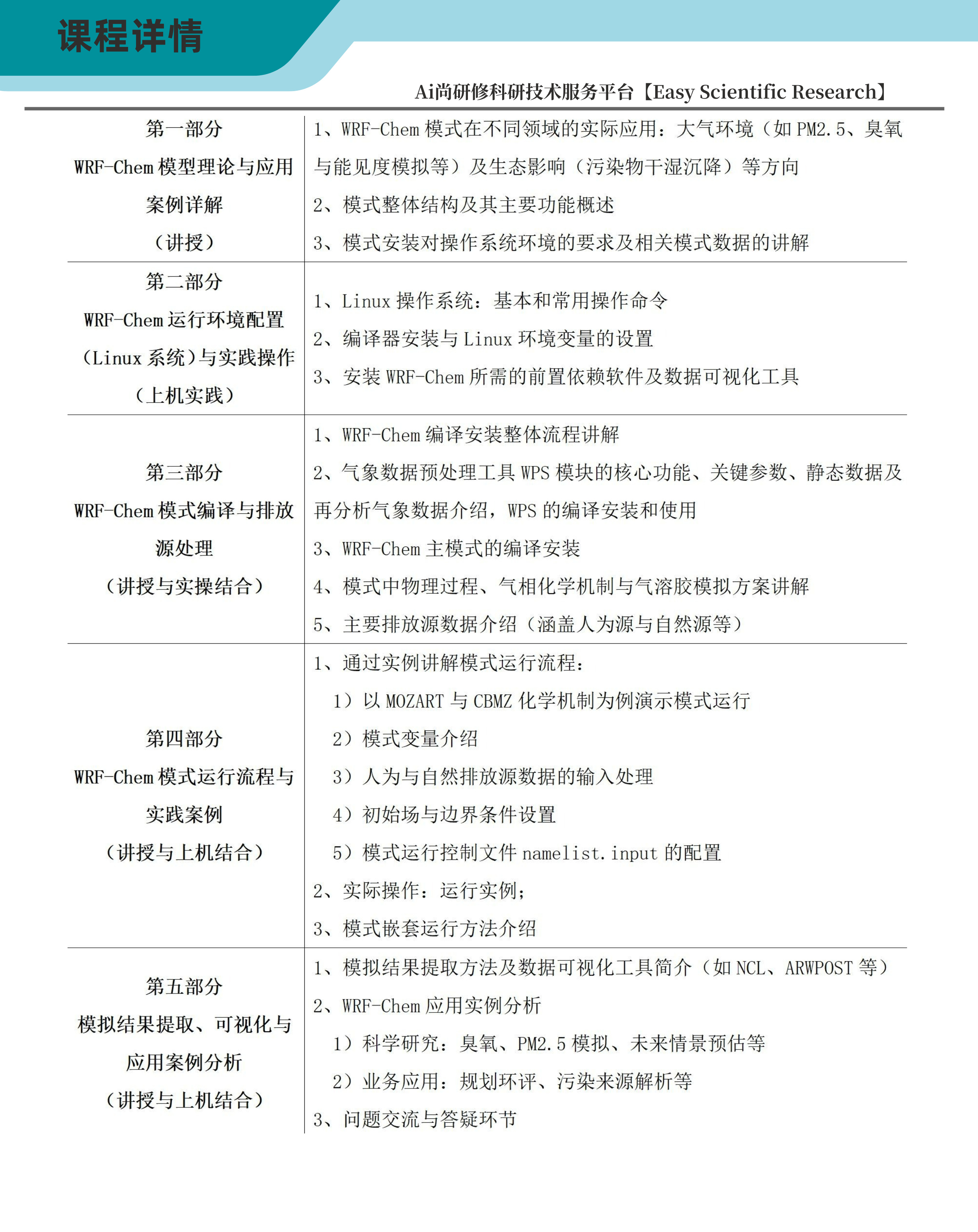
| id | price_type | ticket_type | ticket_type_conf | is_sale | is_sale_info | stock | quota | 门票名称 | 单价(元) | 起售时间 | 截止时间 | 数量 | 选择 |
|---|---|---|---|---|---|---|---|---|---|---|---|---|---|
| 1634 | 1 | 0 | null | true | 269 | 0 | 普通票 |
¥3380
|
2025-11-17 08:00 | 2026-01-10 09:30 |